Ein kleiner Hauskorpus,
der mit etwas Farbe und Detaillierung zu einem modernen jap. Reihenhaus werden kann.
Beispiel:
zum 3D-Drucken
- SwallowAngel
- Beiträge: 3
- Registriert: Sa Feb 10, 2024 7:03 am
Fahnenstangen
Auch wenn es im echten Leben nicht allzu oft vorkommt wollte ich für meine eigene Dampflokflotte schon länger Flaggen haben.
Da es aber leider kein Produkt oder sonstiges gibt um so was nachzubilden habe ich schnell ein Design zum drucken entworfen.
Als kleine Warnung vorab:
Das Teil ist extra für den Harz-Druck entworfen. Grund dafür ist einfach dass normale FDM Drucker nicht den nötigen Detailgrad haben um sowas um zu setzen.
Wer keinen Harzdrucker zuhause hat kann mit dem Modell leider weniger anfangen, jedoch gibt es von Shigemon ein gutes Video um solche Flaggen mithilfe von Draht darzustellen [LINK].
Zum Modell:
Ingesamt gibt es zwei Versionen: Eine für Lokomotiven mit langem und kurzem Vorderdeck. In der ZIP-Datei gibt es in der README eine Liste aller Modelle die mit den Flaggen kompatibel sein sollten, jedoch gilt es allgemein, dass das Design für die kurzen Vorderdecks zu den meisten Loks passen sollte. Im Zweifel also lieber zu dem Design greifen sofern es in der README keine weitere Empfehlungen gibt.
Falls es sonst noch Fragen gibt die in der README nicht beantwortet werden oder es Feedback gibt mir gerne mitteilen
Hier die (unangemalten) Flaggen vor paar meiner Lokomotiven:
Da es aber leider kein Produkt oder sonstiges gibt um so was nachzubilden habe ich schnell ein Design zum drucken entworfen.
Als kleine Warnung vorab:
Das Teil ist extra für den Harz-Druck entworfen. Grund dafür ist einfach dass normale FDM Drucker nicht den nötigen Detailgrad haben um sowas um zu setzen.
Wer keinen Harzdrucker zuhause hat kann mit dem Modell leider weniger anfangen, jedoch gibt es von Shigemon ein gutes Video um solche Flaggen mithilfe von Draht darzustellen [LINK].
Zum Modell:
Ingesamt gibt es zwei Versionen: Eine für Lokomotiven mit langem und kurzem Vorderdeck. In der ZIP-Datei gibt es in der README eine Liste aller Modelle die mit den Flaggen kompatibel sein sollten, jedoch gilt es allgemein, dass das Design für die kurzen Vorderdecks zu den meisten Loks passen sollte. Im Zweifel also lieber zu dem Design greifen sofern es in der README keine weitere Empfehlungen gibt.
Falls es sonst noch Fragen gibt die in der README nicht beantwortet werden oder es Feedback gibt mir gerne mitteilen
Hier die (unangemalten) Flaggen vor paar meiner Lokomotiven:
- SwallowAngel
- Beiträge: 3
- Registriert: Sa Feb 10, 2024 7:03 am
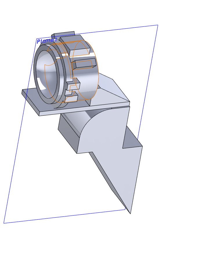
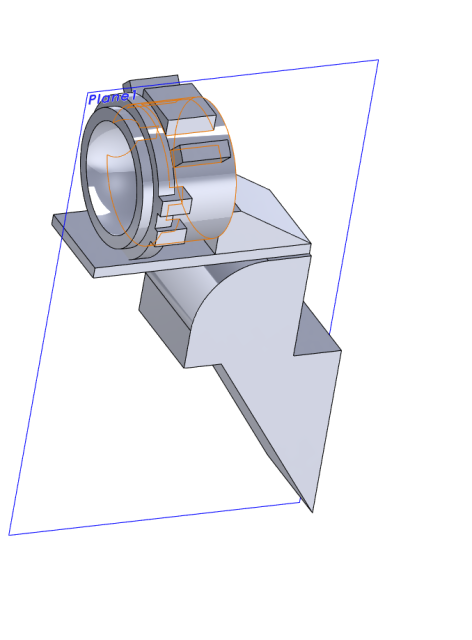
MicroAce E10 Scheinwerfer
(Verzeiht den zweiten Post, aber im Sinne der Ordnung wollte ich nicht beide Themen in einen zusammenfasssen)
Ich schätze mal jeder Dampfliebhaber unter uns kennt die alten MicroAce Dampflokmodelle. Sind ganz nett, aber wenn man sie mit den aktuellen Modellen von, KATO oder TOMIX vergleicht fällt einem schnell auf wie alt die Designs der Modelle wirklich sind.
Auch die MA E10, trotz ihrer (fast) maßstäblichen Proportionen, hat ein ziemlich auffälliges Memento ihres Alters: Der Scheinwerfer. Dieser ragt nämlich ein wenig unschön wie ein Giraffenhals direkt aus der Rauchkammertür raus.
Also, um dieses Problem zu lösen, habe ich ein Ersatzteil entworfen.
Hauptziel war es natürlich den Hals los zu werden und die Rauchkammer unter dem Scheinwerfer vorbildlich nachzustellen. Auch wollte ich, dass der Scheinwerfer selbst besser detailiert ist um besser in meine restliche Flotte an KATO und TOMIX Dampfern "reinzupassen".
Malwieder Warnung vorab:
Wie auch bei meinem letzten Entwurf ist das Teil für Harzdrucker entworfen. Ein FDM Drucker wird es wahrscheinlich nicht hinkriegen so kleine Teile und Details zu drucken.
Auch sollte beachtet werden, dass das Teil ein "Dummy" ist. Es gibt also kein Fahrlicht mehr wenn man das Teil einbaut. Schlicht und einfach wollte ich nicht mir die Haare ausreißen ein Lichtleiterkanal oder sonstiges zu designen. Vieleicht füge ich das ein anderes Mal ein...
Hinzu kommt, dass das E10 Modell für den Einbau auseinander genommen und wieder zusammengeklebt werden muss. Das Teil also bitte auf eigene Gefahr vorsichtig und mit aller Ruhe einbauen.
Mehr Details zum Druck und zum Einbau gibt in der README in der Zip-Datei.
Falls es sonst noch Fragen gibt die in der README nicht beantwortet werden oder es Feedback gibt mir gerne mitteilen
Hier noch paar Bilder vom CAD-Modell des Teils:
Hier wieder paar Bilder vom unangemalten Endergebnis:
Ich schätze mal jeder Dampfliebhaber unter uns kennt die alten MicroAce Dampflokmodelle. Sind ganz nett, aber wenn man sie mit den aktuellen Modellen von, KATO oder TOMIX vergleicht fällt einem schnell auf wie alt die Designs der Modelle wirklich sind.
Auch die MA E10, trotz ihrer (fast) maßstäblichen Proportionen, hat ein ziemlich auffälliges Memento ihres Alters: Der Scheinwerfer. Dieser ragt nämlich ein wenig unschön wie ein Giraffenhals direkt aus der Rauchkammertür raus.
Also, um dieses Problem zu lösen, habe ich ein Ersatzteil entworfen.
Hauptziel war es natürlich den Hals los zu werden und die Rauchkammer unter dem Scheinwerfer vorbildlich nachzustellen. Auch wollte ich, dass der Scheinwerfer selbst besser detailiert ist um besser in meine restliche Flotte an KATO und TOMIX Dampfern "reinzupassen".
Malwieder Warnung vorab:
Wie auch bei meinem letzten Entwurf ist das Teil für Harzdrucker entworfen. Ein FDM Drucker wird es wahrscheinlich nicht hinkriegen so kleine Teile und Details zu drucken.
Auch sollte beachtet werden, dass das Teil ein "Dummy" ist. Es gibt also kein Fahrlicht mehr wenn man das Teil einbaut. Schlicht und einfach wollte ich nicht mir die Haare ausreißen ein Lichtleiterkanal oder sonstiges zu designen. Vieleicht füge ich das ein anderes Mal ein...
Hinzu kommt, dass das E10 Modell für den Einbau auseinander genommen und wieder zusammengeklebt werden muss. Das Teil also bitte auf eigene Gefahr vorsichtig und mit aller Ruhe einbauen.
Mehr Details zum Druck und zum Einbau gibt in der README in der Zip-Datei.
Falls es sonst noch Fragen gibt die in der README nicht beantwortet werden oder es Feedback gibt mir gerne mitteilen
Hier wieder paar Bilder vom unangemalten Endergebnis: